Cientistas conseguiram reativar o hipocampo de um camundongo após congelá-lo e descongelá-lo
Entenda como a nova técnica de criopreservação MEDY permite reativar tecidos cerebrais e abre portas para a ciência
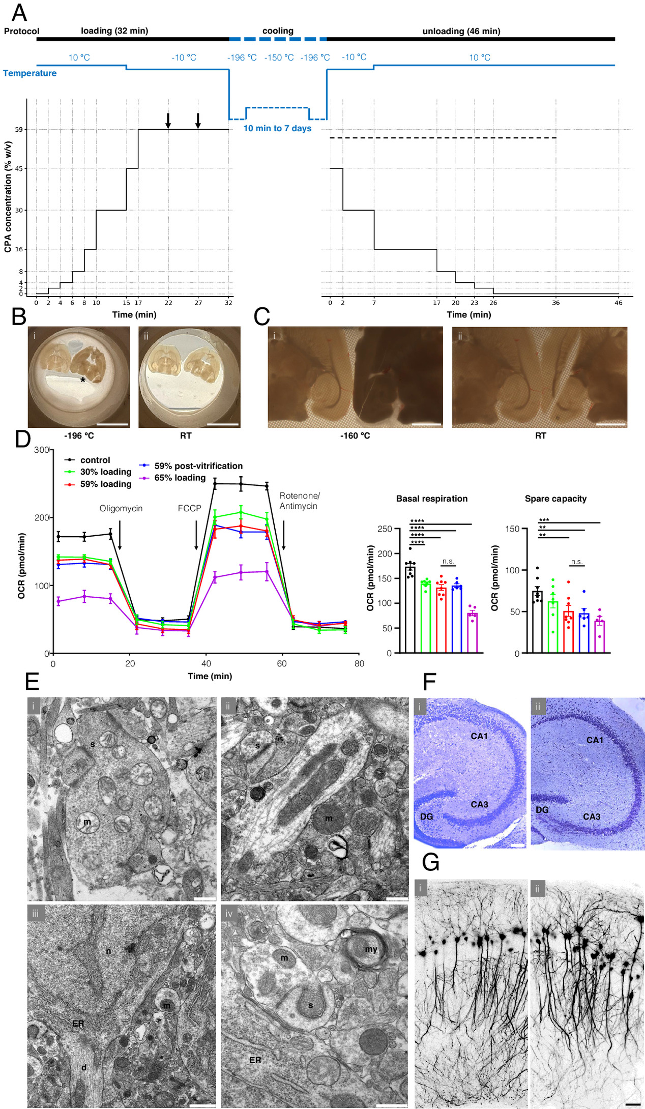
A preservação de tecidos biológicos complexos representa um dos maiores desafios da ciência moderna, exigindo soluções que mantenham a integridade celular após processos extremos de resfriamento. Avanços recentes em técnicas de criopreservação demonstraram que é possível reativar funções neurais em hipocampos de camundongos, abrindo caminhos para o tratamento de doenças degenerativas e o armazenamento de órgãos. Este marco histórico prova que a manipulação química precisa pode superar as barreiras físicas que anteriormente destruíam as membranas celulares durante o congelamento.

Como a tecnologia MEDY revoluciona a preservação de tecidos neurais?
Para evitar a formação de cristais de gelo que rompem as estruturas celulares, pesquisadores desenvolveram uma solução química composta por diversos agentes crioprotetores específicos. Esse meio de cultura modificado permite que o tecido cerebral mantenha sua arquitetura morfológica e funcional, permitindo que os neurônios voltem a disparar sinais elétricos após o descongelamento.
A eficiência dessa abordagem reside na combinação exata de moléculas que protegem a integridade das sinapses e das redes de suporte. Ao aplicar esse protocolo, a ciência consegue transpor o limite da morte celular programada por frio extremo, garantindo que o bioprocessamento de amostras complexas ocorra sem perdas significativas de dados biológicos vitais.
Quais são as implicações desse avanço para o futuro da medicina regenerativa?
A possibilidade de manter cérebros inteiros ou partes funcionais dele em estado de animação suspensa cria um novo paradigma para a pesquisa clínica e farmacológica. Cientistas podem agora testar medicamentos em tecidos humanos vivos preservados por longos períodos, aumentando a precisão dos resultados e acelerando o desenvolvimento de terapias inovadoras.

A aplicação desse método em organoides e tecidos transplantáveis promete reduzir as listas de espera e melhorar a compatibilidade entre doadores e receptores. Com a estabilização térmica garantida, a logística de transporte de materiais biológicos sensíveis ganha uma segurança sem precedentes no cenário global da saúde.
O desenvolvimento dessa solução química trouxe uma série de transformações para o modo como os laboratórios gerenciam o estoque de vida celular:
- Otimização do tempo de armazenamento de tecidos complexos.
- Aumento da viabilidade celular após ciclos de descongelamento.
- Padronização de protocolos para diferentes tipos de neurônios.
O hipocampo pode realmente retomar suas funções após o descongelamento?
Estudos detalhados mostraram que as células do hipocampo tratadas com a nova solução não apenas sobreviveram, mas continuaram a se desenvolver normalmente. A observação de sinais eletrofisiológicos consistentes confirmou que a rede neuronal permanece ativa e capaz de processar informações, validando a eficácia da proteção química utilizada.
Essa recuperação funcional é o ponto crucial que diferencia este método de tentativas anteriores, onde a sobrevivência celular era mínima e sem utilidade prática. O sucesso nos testes laboratoriais indica que a barreira da criopreservação cerebral foi finalmente quebrada, permitindo vislumbrar aplicações em escalas maiores e mais complexas.
A validação científica do processo passou por etapas rigorosas de monitoramento da saúde dos neurônios após o retorno à temperatura ambiente:
- Verificação da integridade das membranas celulares externas.
- Análise da atividade elétrica espontânea dos circuitos neurais.
- Observação do crescimento de novos axônios em cultura viva.
Quais desafios técnicos ainda precisam ser superados pelos pesquisadores?
Apesar do sucesso com tecidos de pequeno porte, a expansão do método para órgãos humanos completos exige uma compreensão ainda mais profunda da difusão térmica e química. A uniformidade no resfriamento é essencial para evitar tensões mecânicas que possam causar fissuras no tecido, exigindo equipamentos de monitoramento de alta precisão.

A indústria agora se volta para o refinamento desses agentes protetores para garantir que sejam totalmente biocompatíveis e livres de toxicidade residual a longo prazo. A jornada para a aplicação clínica rotineira envolve testes rigorosos de segurança e eficácia, assegurando que cada avanço seja consolidado com bases científicas sólidas.
Referências: Functional recovery of the adult murine hippocampus after cryopreservation by vitrification | PNAS